Mudanças entre as edições de "Página principal"

De Contratação
Ir para: navegação, pesquisa
(outro titulo)
(APRESENTAÇÃO)
Linha 2: Linha 2:
 
==APRESENTAÇÃO==
 
==APRESENTAÇÃO==
  
 +
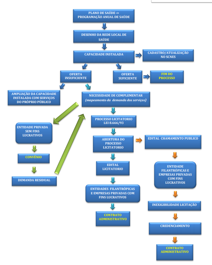
[[Arquivo:Fluxograma para o planejamento das contratações.PNG|frame|'''Fluxograma:''' Passos para o planejamento das contratações]]
 
O [[:categoria:Ministério da Saúde|Ministério da Saúde]], por meio do [[:categoria:DRAC|Departamento de Regulação, Avaliação e Controle de Sistemas (DRAC)]] da [[:categoria:SAS|Secretaria de Atenção à Saúde (SAS)]] edita o presente guia eletrônico juntamente com o novo [[:categoria:Manual de Contratação SUS|Manual de Orientações para a Contratação de Serviços de Saúde]], como subsídios a gestores e prestadores na realização da complementação da rede assistencial.
 
O [[:categoria:Ministério da Saúde|Ministério da Saúde]], por meio do [[:categoria:DRAC|Departamento de Regulação, Avaliação e Controle de Sistemas (DRAC)]] da [[:categoria:SAS|Secretaria de Atenção à Saúde (SAS)]] edita o presente guia eletrônico juntamente com o novo [[:categoria:Manual de Contratação SUS|Manual de Orientações para a Contratação de Serviços de Saúde]], como subsídios a gestores e prestadores na realização da complementação da rede assistencial.
  

Edição das 16h30min de 17 de agosto de 2017

APRESENTAÇÃO

Fluxograma: Passos para o planejamento das contratações

O Ministério da Saúde, por meio do Departamento de Regulação, Avaliação e Controle de Sistemas (DRAC) da Secretaria de Atenção à Saúde (SAS) edita o presente guia eletrônico juntamente com o novo Manual de Orientações para a Contratação de Serviços de Saúde, como subsídios a gestores e prestadores na realização da complementação da rede assistencial.

Este guia eletrônico oferece uma consulta prática e simples para as questões envolvendo o tema da complementação de serviços de saúde, em especial as licitações e o instituto do credenciamento.

Seu objetivo é se constituir numa ferramenta colaborativa para orientar a sequência dos atos necessários para a contratação de serviços de saúde e estimular o planejamento, programação e regulação, de acordo com as necessidades do gestor e da população.

A COMPLEMENTAÇÃO DOS SERVIÇOS PÚBLICOS DE SAÚDE

Quando as disponibilidades de oferta de serviços próprios forem insuficientes para garantir o atendimento à população, o gestor de saúde poderá complementar a oferta com serviços privados de assistência à saúde (Lei nº 8.080/90 – artigo 24 e 25)[1], respeitando as competências que lhes são atribuídas pela lei, a legislação aplicável às licitações e os limites de seu território no planejamento de ações garantidoras da suficiência da assistência

Nas contratações complementares de serviços de saúde deverão ser observados os princípios e as diretrizes do SUS (Lei nº 8.080/90 – artigo 7º) [1], a necessidade de ampliação da oferta, assim como as pactuações, a programação, os parâmetros de cobertura assistencial e os recursos financeiros disponíveis para a definição do objeto e do quantitativo a ser contratado; sendo assegurada a preferência às entidades filantrópicas e sem fins lucrativos (CF/88 art. 199, §1º), devendo o Gestor, persistindo a necessidade quantitativa dos serviços demandados, recorrer às entidades com fins lucrativos.

A previsão da necessidade de complementação de serviços deverá constar no PLANO DE SAÚDE respectivo (Plano estadual de Saúde-PES ou Plano Municipal de Saúde-PMS), sendo detalhada na PROGRAMAÇÃO ANUAL DE SAÚDE (PAS), com sua formalização jurídica por meio de instrumento contratual que estabeleça, de forma clara e objetiva, os direitos e deveres de cada uma das partes.

CONCEITO INTRODUTÓRIO

IMPORTANTE - Os atos para a contratação se desenvolverão em sequência lógica em razão da necessidade de saúde, observado o planejamento e a legislação vigente.

Coneccao.pngDESENHO DA REDE LOCAL DE SAÚDE

Coneccao.pngCAPACIDADE INSTALADA

 Visto.png'OFERTA DE SERVIÇOS SUFICIENTE' 

 Visto.png'OFERTA DE SERVIÇOS INSUFICIENTE'


Coneccao.pngAMPLIAÇÃO DA CAPACIDADE INSTALADA COM SERVIÇOS DO PRÓPRIO PÚBLICO

SEQUÊNCIA DE ATOS PARA CONTRATAÇÃO DE SERVIÇOS DE SAÚDE NO SUS

NECESSIDADE DE COMPLEMENTAR

Constatada a necessidade de complementação da rede de saúde deverá ser observada a preferência que as entidades privadas sem fins lucrativos têm em participar do sistema de saúde (cf/88 – artigo 199 § 1º) Conforme a Portaria 2.567, com estas entidades devera ser celebrado o instrumento de contrato quando houver a prestação de serviços de saúde, reservando-se o instrumento formal de Convenio para quando se verificar o interesse comum entre entidade e Poder Publico, nos termos do inciso I, do artigo 3º da citada Portaria, poderá ainda o gestor se utilizar do credenciamento de prestadores portaria 2567 art 6º para a complementação da oferta de serviços de saúde

Coneccao.pngFASE INTERNA

Coneccao.pngENTIDADES FILANTRÓPICAS E AS SEM FINS LUCRATIVOS

Coneccao.pngPROCESSO LICITATÓRIO

Coneccao.pngCREDENCIAMENTO

REGULAÇÃO DA PRESTAÇÃO DE SERVIÇOS COMPLEMENTARES AO SUS

Coneccao.pngFISCALIZAÇÃO

Coneccao.pngMONITORAMENTO E AVALIAÇÃO

FONTE

Manual de Planejamento no SUS - SÉRIE ARTICULAÇÃO INTEFEDERATIVA – VOLUME 4
  1. 1,0 1,1 ______. Lei n.º 8080, de 19 de setembro de 1990. Dispõe sobre as condições para a romoção, proteção e recuperação da saúde, a organização e o funcionamento dos serviços correspondentes e dá outras providências. Diário Oficial da União, Brasília, DF, 20 de setembro de 1990 a.